Lompat ke konten Lompat ke sidebar Lompat ke footer

Woc Diabetes Melitus Tipe 2 / Askep Diabetes Mellitus Docx - Diabetes mellitus tipe ii, diabetes tipe ii atau non insulin dependent

Woc Diabetes Melitus Tipe 2 / Askep Diabetes Mellitus Docx - Diabetes mellitus tipe ii, diabetes tipe ii atau non insulin dependent. Orang yang memiliki defek gen ini akan mengalami diabetes mellitus tipe 2 pada usia muda, dikenal sebagai maturity onset diabetes of the youth. Keadaan ini biasa disebut sebagai resistensi insulin. Ada beberapa faktor dan kondisi yang meningkatkan risiko seorang penderita diabetes mengalami ketoasidosis diabetes, yaitu: Namun, tidak semua penderita diabetes melitus akan mengalami ketoasidosis diabetik. It usually affects people with type 2.

Diabetes melitus tak tergantung insulin (dmtti) secara pasti penyebab dari dm tipe ii ini belum diketahui, factor genetic diperkirakan memegang peranan dalam proses terjadinya resistensi insulin. 20463546 indexed for medline mesh terms. Tipe 1 (diabetes melitus tergantung insulin) sekitar 5% sampai 10% pasien mengalami diabetes tipe 1. Penderita diabetes melitus 1 lebih berisiko mengalami ketoasidosis diabetik dibandingkan dengan penderita diabetes tipe 2. Diabetes melitus (dm) adalah suatu sindroma klinis kelainan metabolik, ditandai oleh adanya hiperglikemik yang disebabkan oleh defek sekresi insulin, defek kerja insulin atau keduanya 5.

Klinikkiarasehat
Klinikkiarasehat from live.staticflickr.com
20463546 indexed for medline mesh terms. Diabetes melitus (dm) adalah suatu sindroma klinis kelainan metabolik, ditandai oleh adanya hiperglikemik yang disebabkan oleh defek sekresi insulin, defek kerja insulin atau keduanya 5. Diabetes melitus tipe 1 (destruksi sel beta, umumnya menjurus ke defisiensi insulin absolut): Diabetes mellitus type 2 as much as 477 and diabetes mellitus type 2 with ulcers as 120.the purpose of this study is to be able to carry out nursing care in patients who have diabetes mellitus with tissue integrity damage design of this research is descriptive by using case study method. Diabetes melitus tipe 2 biasanya, awalnya, diobati dengan cara perubahan aktivitas fisik (olahraga), diet (umumnya pengurangan asupan karbohidrat), dan lewat pengurangan berat badan. Kebanyakan penderita diabetes tipe 2 membutuhkan terapi obat untuk mengontrol gula darah. Secara klinis terdapat 2 macam diabetes, dm tipe 1 yaitu insulin dependent diabetes mellitus (iddm) dan dm tipe 2 yaitu non insulin dependent diabetes mellitus. 34:1519 ²1525 gestational diabetes mellitus.

Dm tipe 2 biasanya terdiagnosis setelah usia 40 tahun dan lebih umum diantara dewasa tua, dewasa obesitas, dan etnic serta.

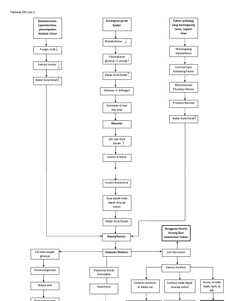
Patofisiologi dan pathway diabetes melitus (dm) patofisiologi diabetes tipe i. Berikut ini laporan pendauluan askep diabetes melitus (dm) pdf doc definisi diabetes berasal dari bahasa yunani yang berarti mengalirkan atau mengalihkan (siphon). Ini dapat memugar kembali kepekaan hormon insulin, bahkan ketika kerugian berat/beban adalah rendah hati,, sebagai contoh, di sekitar 5 kg (10 sampai 15 lb. Secara klinis terdapat 2 macam diabetes, dm tipe 1 yaitu insulin dependent diabetes mellitus (iddm) dan dm tipe 2 yaitu non insulin dependent diabetes mellitus. Diperlukan suntikan insulin untuk mengontrol kadar gula darah. Kebanyakan penderita diabetes tipe 2 membutuhkan terapi obat untuk mengontrol gula darah. Pada tipe ini yaitu disebabkan oleh distruksi sel beta pulau langerhans diakibatkan oleh proses autoimun serta idiopatik. Diabetes mellitus (dm) type 2 disebut juga niddm (non insulin dependent diabetes mellitus) yang artinya diabetes yang tidak tergantung pada insulin. Penderita diabetes melitus 1 lebih berisiko mengalami ketoasidosis diabetik dibandingkan dengan penderita diabetes tipe 2. Klasifikasi klasifikasi diabetes melitus menurut smeltzer et al, (2013) ada 3 yaitu: It usually affects people with type 2. Trends in the incidence of type 2 diabetes mellitus from the 1970s to the 1990s: Ada beberapa faktor dan kondisi yang meningkatkan risiko seorang penderita diabetes mengalami ketoasidosis diabetes, yaitu:

(1)department of urology, university of virginia, charlottesville, va 22908, usa. Namun, tidak semua penderita diabetes melitus akan mengalami ketoasidosis diabetik. It usually affects people with type 2. 20463546 indexed for medline mesh terms. International diabetes federation (2011) menyatakan bahwa diabetes tipe

Diabetes Dan Klasifikasi Gangren Kmb Rangkuman Materi Ukom Ukom Perawat
Diabetes Dan Klasifikasi Gangren Kmb Rangkuman Materi Ukom Ukom Perawat from 4.bp.blogspot.com
Patofisiologi dan pathway diabetes melitus (dm) patofisiologi diabetes tipe i. Trends in the incidence of type 2 diabetes mellitus from the 1970s to the 1990s: Diabetes melitus, ulkus diabetik, ulkus kaki diabetic right foot ulcer with type 2 diabetes mellitus abstract diabetes mellitus (dm) is a chronic disease that develops hyperglycemia and glucose intolerance that occurs because the pancreas gland can not produce adequate insulin or because the body can not use either direct insulin or. Pada tipe ini yaitu disebabkan oleh distruksi sel beta pulau langerhans diakibatkan oleh proses autoimun serta idiopatik. Resistensi insulin banyak terjadi akibat dari kurang aktifitas fisik, obesitas dan penuaan. Diabetes mellitus is a metabolic disease characterized by high blood sugar levels (hyperglycemia) caused by impaired insulin secretion which can cause damage to the function of various organs, especially the eyes, kidneys, nerves, heart and other blood vessels.the purpose of this study was able to carry out nursing care in type 2 diabetes mellitus with the problem of network integrity disorders in the melati room of bangil pasuruan regional hospital. Tipe 1 (diabetes melitus tergantung insulin) sekitar 5% sampai 10% pasien mengalami diabetes tipe 1. Meningkat liposis meningkat penurunan bb pembatasan diit fleksibilitas darah merah intake tidak adekuat resiko nutrisi kurang dari kebutuhan.

Diabetes melitus tak tergantung insulin (dmtti) secara pasti penyebab dari dm tipe ii ini belum diketahui, factor genetic diperkirakan memegang peranan dalam proses terjadinya resistensi insulin.

34:1519 ²1525 gestational diabetes mellitus. Tipe 1 (diabetes melitus tergantung insulin) sekitar 5% sampai 10% pasien mengalami diabetes tipe 1. Diabetes tipe ini juga jenis diabetes yang sering disebut dmti yaitu diabetes mellitus tergantung pada insulin. Faktor lingkungan dan gaya hidup (1)department of urology, university of virginia, charlottesville, va 22908, usa. Diabetes mellitus is a metabolic disease characterized by high blood sugar levels (hyperglycemia) caused by impaired insulin secretion which can cause damage to the function of various organs, especially the eyes, kidneys, nerves, heart and other blood vessels.the purpose of this study was able to carry out nursing care in type 2 diabetes mellitus with the problem of network integrity disorders in the melati room of bangil pasuruan regional hospital. Ini dapat memugar kembali kepekaan hormon insulin, bahkan ketika kerugian berat/beban adalah rendah hati,, sebagai contoh, di sekitar 5 kg (10 sampai 15 lb. Principles of pathogenesis and therapy. circulation : Results health researchin 2008, showed the incidence of diabetes mellitus in indonesia reached 57%, while the incidence in. Kebanyakan penderita diabetes tipe 2 membutuhkan terapi obat untuk mengontrol gula darah. Reaksi autoimun sel β pancreas hancur defisiensi insulin idiopatik, usia, genetik, dll jumlah sel pancreas menurun hiperglikemia katabolisme protein. Diabetes melitus tak tergantung insulin (dmtti) secara pasti penyebab dari dm tipe ii ini belum diketahui, factor genetic diperkirakan memegang peranan dalam proses terjadinya resistensi insulin. Pengobatan untuk diabetes melitus tipe 1 selalu diobati dengan pemberian suntikan insulin, dengan cara disuntikkan melalui kulit ke dalam jaringan lemak (biasanya di jaringan lemak perut).

Diabetes mellitus (dm) type 2 disebut juga niddm (non insulin dependent diabetes mellitus) yang artinya diabetes yang tidak tergantung pada insulin. Tipe 1 (diabetes melitus tergantung insulin) sekitar 5% sampai 10% pasien mengalami diabetes tipe 1. It usually affects people with type 2. Ada beberapa faktor dan kondisi yang meningkatkan risiko seorang penderita diabetes mengalami ketoasidosis diabetes, yaitu: (1)department of urology, university of virginia, charlottesville, va 22908, usa.

Woc Diabetes Mellitus Doc
Woc Diabetes Mellitus Doc from reader015.docslide.net
Insulin dependent diabetes melitus (iddm)/ diabetes melitus tergantung insulin (dmti) lima persen sampai sepuluh persen penderita diabetik adalah tipe i. Patofisiologi dan pathway diabetes melitus (dm) patofisiologi diabetes tipe i. Penyakit diabetes melitus dapat diartikan individu yang mengalirkan volume urine yang banyak dengan kadar glukosa tinggi. Principles of pathogenesis and therapy. circulation : Meningkat liposis meningkat penurunan bb pembatasan diit fleksibilitas darah merah intake tidak adekuat resiko nutrisi kurang dari kebutuhan. Dm tipe 1 memerlukan injeksi Reaksi autoimun sel β pancreas hancur defisiensi insulin idiopatik, usia, genetik, dll jumlah sel pancreas menurun hiperglikemia katabolisme protein. Keadaan ini biasa disebut sebagai resistensi insulin.

Diabetes melitus tipe 1 (destruksi sel beta, umumnya menjurus ke defisiensi insulin absolut):

Principles of pathogenesis and therapy. circulation : Results health researchin 2008, showed the incidence of diabetes mellitus in indonesia reached 57%, while the incidence in. International diabetes federation (2011) menyatakan bahwa diabetes tipe Dm tipe 2 sebelumnya disebut niddm atau diabetes mellitus onset dewasa, adalah gangguan yang melibatkan, baik genetic dan faktor lingkungan.dm tipe 2 adalah tipe dm paling umum mengenai 90% orang yang memiliki penyakit. Type 2 diabetes ini terjadi karena adanya gangguan pengiriman gula ke sel tubuh akibat produksi pankreas yang tidak mencukupi atau sel lemak dan otot tubuh menjadi retensi terhadap insulin. Diabetes melitus (dm) adalah suatu sindroma klinis kelainan metabolik, ditandai oleh adanya hiperglikemik yang disebabkan oleh defek sekresi insulin, defek kerja insulin atau keduanya 5. A) melalui proses imunologik b) idiopatik 2. Klasifikasi klasifikasi diabetes melitus menurut smeltzer et al, (2013) ada 3 yaitu: Faktor lingkungan dan gaya hidup It usually affects people with type 2. Mellitus berasal dari bahasa latin yang bermakna manis atau madu. Diperlukan suntikan insulin untuk mengontrol kadar gula darah. Dm tipe 2 biasanya terdiagnosis setelah usia 40 tahun dan lebih umum diantara dewasa tua, dewasa obesitas, dan etnic serta.

Posting Komentar untuk "Woc Diabetes Melitus Tipe 2 / Askep Diabetes Mellitus Docx - Diabetes mellitus tipe ii, diabetes tipe ii atau non insulin dependent"